产品类别
无银钎料系列
低银钎料系列
高银钎料系列
黄铜钎料
新闻中心
 
 
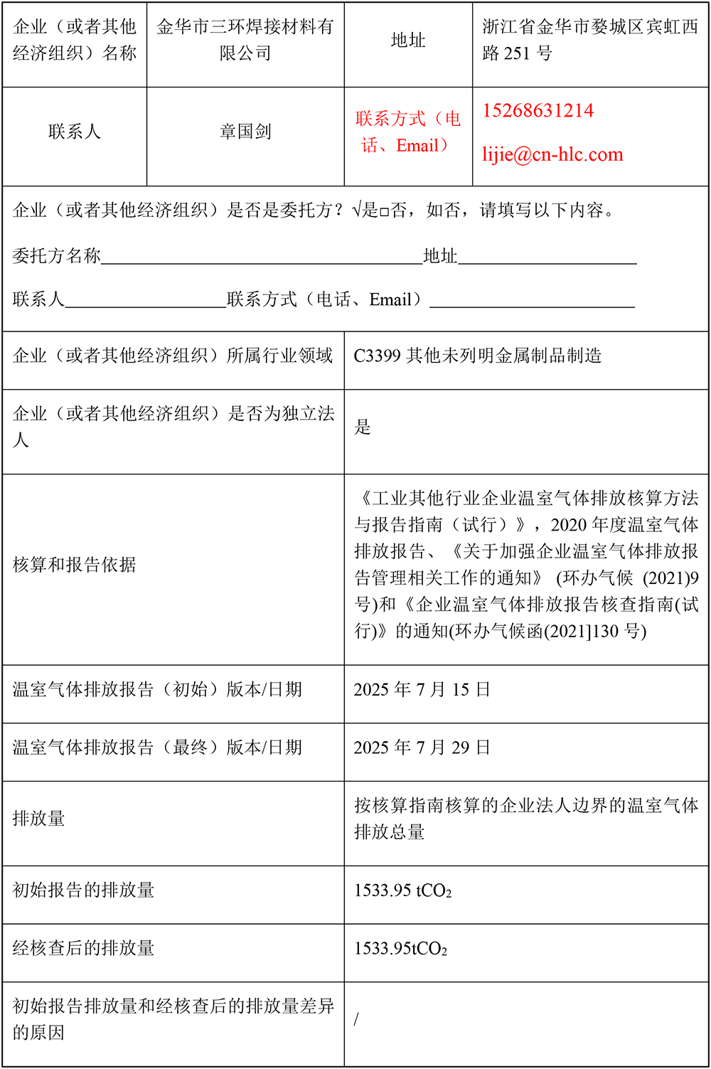
温室气体排放核查报告
2025/8/18 10:43:50
上一页:碳足迹核算报告 下一页:质量诚信报告
 

地址: 浙江省金华市宾虹西路251号(市工业园)

公司电话: 0579-82273837  82272378
销售部: 0579-82270696  82277399
外贸部: 0579-82277391
whatsapp:+8618067649635
邮箱:tring@tr-welding.com
客服热线: 0579-82277397
传真: 0579-82271377 82277397
手机:+86-13105798573  13605793117
E-mail: sanhuan@cnsanhuan.com

地址:上海市长宁区中山西路1065号
(SOHO中山广场)B座302室
邮编:200000
总机电话:+86-21-60319909
传真:+86-21-60319910
客服经理分机号:+86-21-60319909-1003

版权所有©金华市三环焊接材料有限公司

备案号: 浙ICP备12044444号-3     技术支持:星动网络


点击这里给我发消息
客服小徐
客服小邵